打盒幣在國內流行開來後,“電腦評級”始終是熱門話題之一,也是多數人期待的目標。這小冊是前幾年得到的,原文是二十多年前發表的,因其是上幣的內部資料,所以主要是參考其專業名詞的翻譯。由於個人認為固然適用美國硬幣,但未必可依樣畫葫蘆套在中國老錢幣上;加上並不特別熱衷評級幣,僅偶而翻閱一下。最近想起來有這份資料,擇其中“電腦評級”與“重新評定”兩
打盒幣在國內流行開來後,“電腦評級”始終是熱門話題之一,也是多數人期待的目標。
這小冊是前幾年得到的,原文是二十多年前發表的,因其是上幣的內部資料,所以主要是參考其專業名詞的翻譯。由於個人認為固然適用美國硬幣,但未必可依樣畫葫蘆套在中國老錢幣上;加上並不特別熱衷評級幣,僅偶而翻閱一下。
最近想起來有這份資料,擇其中“電腦評級”與“重新評定”兩項供各位參考,看看1990年到現在有何進展﹖是否有參考價值﹖
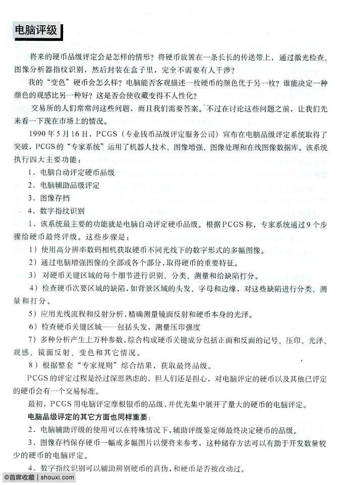
“電腦評級”
1_電腦評級 (1)

1_電腦評級 (2)

1_電腦評級 (3)

“重新評定”
內頁名詞翻譯範例之一
2_重新評定

3_內頁

中文封面
英文小書原樣
以上 請參考
4_封面 (1)

4_封面 (2)
